- 发布人:xnxy120
- 时间:2024-06-06
- 来源:
- 浏览量:1472
本网讯(通讯员 胡杨志)尿酸是嘌呤在人体代谢产物,主要由膳食摄入和体内分解产生。当嘌呤代谢障碍时,就会出现高尿酸血症从而导致痛风。我国成人居民高尿酸血症患病率为14%,痛风患病率为0.86%~2.20%。痛风患病率呈逐年上升趋势,发病年龄趋于年轻化。
正常膳食状态下,非同日 2 次检测空腹血尿酸水平>420μmol/L,即可诊断为高尿酸血症。痛风是以高尿酸血症和尿酸盐晶体的沉淀和组织沉积为特征,导致炎症和组织损伤。尿酸盐结晶沉积于关节、软组织和肾脏,可引起关节炎、肾脏损害等,临床主要表现为反复发作的急性关节炎等。高尿酸血症和痛风是慢性肾病、高血压、心脑血管疾病及糖尿病等疾病的独立危险因素。长期患高尿酸血症还可导致动脉粥样硬化,增加心血管疾病发生的风险。
高尿酸血症与痛风的发生与膳食及生活方式密切相关,合理搭配膳食,减少高嘌呤膳食摄入,保持健康体重,有助于控制血尿酸水平,减少痛风发作,改善生活质量。《成人高尿酸血症与痛风食养指南(2024年版)》对成人高尿酸血症与痛风人群的日常食养提出7条建议:
1、食物多样,限制嘌呤
每天保证谷薯类、蔬菜和水果、畜禽鱼蛋奶、大豆和坚果的摄入,食物品种每天应不少于 12 种,每周不少于 25 种。
2、蔬奶充足,限制果糖
建议每天多食新鲜蔬菜,推荐每天摄入不少于 500g,鼓励每天摄入 300mL 以上或相当量的奶及奶制品。建议每天水果摄入量 200~350g。
3、足量饮水,限制饮酒
在心、肾功能正常情况下应当足量饮水,每天建议2000~3000mL。尽量维持每天尿量大于 2000mL。应限制饮酒。
4、科学烹饪,少食生冷
少盐少油、减少调味品、清淡膳食,推荐每天食盐摄入量不超过 5g,每天烹调油不超过 25~30g。少吃生冷食品。
5、吃动平衡,健康体重
控制体重,保持适度锻炼。
6、辨证辨体,因人施膳。
7、因地因时,择膳相宜。
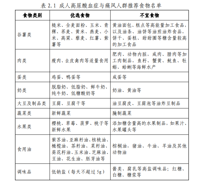
做到以上7点可以降低饮食摄入的嘌呤,避免痛风的发生,提升生活质量,此外湘南学院附属医院给大家列出日常生活中常见食物的嘌呤含量及成人高尿酸血症及痛风患者推荐食物列表。


编辑:李丽君 审核:李莉 许莉珺

